JEDNODUCHÝ MODUL K VYBIJENÍ NEJEN MODELÁŘSKÝCH
BATERIÍ
Vágner Vlastimil
Přípravek je sestaven ze dvou modulů jeden modul je vlastní zátěž a druhý je převodník na měření napětí pomocí PC.Přípravky jsem vyrobil pro kolegu modeláře který potřeboval po létání s RC modely po vícenásobném rychlonabijení dovybijet používané sestavy článků před nabíjením nabíječkou určenou pro normální nabijení(ne rychlonabijení).Současně je možno i měřit stav baterie hned po přistání RC modelu při zatížení.Jeho požadavek byl na co nejjednodušší (do)vybiječ který je možné použít jak s DMM tak i s počítačem doma i v terénu, modul zátěže se připojuje k modulu a tento na sériový port nebo přímo do zdířek použitého DMM.Modul zátěže i modul připojitelný k PC má hlavně sloužit pro vlastní inspiraci.
Popis modulu
připojitelného k PC
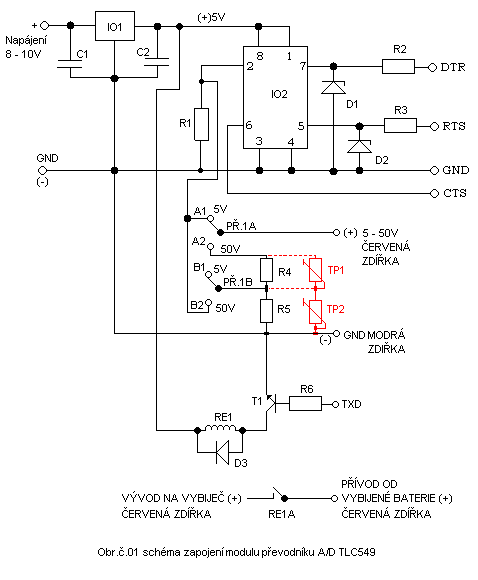
Modul který se využívá společně s počítačem je vlastně převodník A/D jde o v mém případě oblíbený integrovaný obvod TLC549 což je osmibitový A/D převodník modul se připojuje na sériový port počítače.Napájení tohoto modulu je v terénu možné z devítivoltové baterie a doma je možné použít síťového zdroje jehož napětí nesmí být nižší jak 8VDC,modul má stabilizátor napětí na hodnotu 5V které je současně jak napájecí tak je použito jako referenční napětí pro A/D převodník tím je dána jeho rozlišovací schopnost 5/255= 0.0196V zaokrouhleno je pak 0.02V.Modul umožňuje měřit na dvou rozsazích první rozsah je od 0V do maximálně 5VDC a druhý rozsah umožňuje měřit napětí zdroje(baterie)také od 0V do 50VDC volba rozsahů se provádí přepínačem PŘ.1.Na modulu jsou zdířky modrá a červené,do modré zdířky se připojuje záporný pól od vybíjené baterie z modulu vybijení,do červené zdířky se připojuje kladný pól od vybíjené baterie z modulu vybijení do dalších dvou zdířek označených RE1 se připojuje vývod od vybíjené baterie a do druhé zdířky se připojuje vývod na modul zátěže.Kladné napětí připojené do červené zdířky je připojeno na střední vývod přepínače PŘ.1A tímto přepínačem volíme rozsah 0 – 5V nebo 0 – 50V a dále je pak z tohoto přepínače dle volby rozsahu připojeno na vstup IO2 Za zmínku tohoto triviálního zapojení převodníku stojí bočník složený z rezistorů označených ve schématu R4 a R5,na těchto přesných hodnotách záleží při měření napětí na rozsahu 50VDC naměřená hodnota A/D převodníku,proto jsou ve schématu naznačeny trimry TP1 a TP2 kterými nahradíme pokud chceme rezistory R4 a R5 a na trimrech nastavíme hodnoty jenž mají R4 a R5 tím je nastavení bočníku pro měření na rozsahu 50VDC hotovo.Schéma zapojení převodníku je na obrázku č.01,na obrázku č.02 je schéma zapojení zdroje pro modul použité pojistky PO1 a PO2 volíme dle příkonu a výkonu použitého transformátoru.
Popis modulu zátěže
Modul který je použit pro vybíjení baterií je vlastně pouze krabička na které je objímka pro použité automobilové žárovky.Použité žárovky jsou automobilové v případě používání kolegy jsou 4W/24V,2W/24V,4W/12V,2W/12V,4W/6V,2W/6V,mohou být použité i jiné hodnoty dle individuální potřeby vybíjet použité baterie potřebným proudem který by neměl být vyšší jak jmenovitý proud (kapacita) udávaný výrobcem.Schéma propojení vybíjecího modulu s DMM i modulem řízeným počítačem je na obrázcích č.03,04.Při použití vybíjecího modulu pouze s DMM je nutné hlídat konečné napětí vybíjené baterie,při použití vybíjecího modulu společně s modulem řízeným počítačem toto manuální hlídání napětí odpadá.Vše řídí počítač a v případě dosažení konečného napětí při kterém má být odpojena baterie toto provede počítač.
Popis programu
Ovládací programy pro modul jsou tři jeden je pro vytvoření souboru CAS.HOD pro zadávání času mezi odečty napětí ten má název ODEČET.EXE,druhý je pro vlastní ovládání RE1 a měření napětí při vybíjení pomocí modulu ten má název VYBIJENI.EXE.Třetí program slouží k měření napětí jak baterií nebo i jiných zdrojů ten má název DMM.EXE,programy jsou v adresáři PROGRAMY.Programy jsou napsány v Turbo Pascalu,pokud máme na počítači operační systém Windows 2000,XP,NT tak zde jdou programy spustit POUZE z příkazové řádky pokud jsou uvedené programy nainstalovány jako 32-bitové,pokud jsou však nainstalovány jako 64-bitové tak se programy spustit NEPODAŘÍ,pokud jsou na počítači Windows 95/98 tak programy jdou spustit buď z příkazové řádky nebo po restartu počítače se zvolí klávesou F8 pouze volba DOS.Jdou spustit i na počítačích bez HDD které mají floppy mechaniku kdy na disketu nahrajeme OS a uvedené programy.
Program ODEČET.EXE zde zadáváme hodnotu po jaké se budou provádět a zapisovat naměřené hodnoty do souboru,hodnoty zadáváme na celá čísla to znamená pokud chceme odečítat a ukládat po pěti minutách zadáme hodnotu 300 výpočet je jednoduchý jedna minuta má šedesát vteřin a pět minut je potom násobek to znamená pět krát šedesát je třista.Po spuštění programu odečet.exe se na monitoru zobrazí p = po zadaní hodnoty a stisku klávesy ENTER se program automaticky ukončí a v adresáři kde je tento soubor odečet.exe se vytvoří soubor s názvem CAS.HOD tuto hodnotu můžeme již měnit například v nějakém manažeru.UPOZORNĚNÍ SOUBOR CAS.HOD SE MUSÍ NACHÁZET VE STEJNÉM ADRESÁŘI JAKO VLASTNÍ SOUBOR VYBIJENI.EXE.Čas odečetů mezi sebou a tím ukládání hodnot do souboru může být v rozsahu od několika vteřin(10) až po hodnotu kdy dojde k zápisu do souboru jednou za měsíc.
Program VYBIJENI.EXE je vlastní program na ovládání A/D převodníku a ovládání relátka pro zobrazení naměřené hodnoty napětí na monitoru počítače a pro ukládání hodnot do souboru na počítači PC.Po spuštění programu zvolíme port kde je připojený A/D modul,volbu portu volíme stiskem <1> ,<2> , <3> , <4> , stiskem klávesy s číslem <1> volíme port com1, stiskem klávesy s číslem ,<2> volíme port com2 atd., po volbě portu volíme zda budeme měřit napětí vybíjené baterie do 5V tuto volbu volíme stiskem klávesy D nebo zda budeme měřit napětí vybíjené baterie nad 5V tuto volbu zvolíme stiskem klávesy N.Po této volbě se na monitoru PC zobrazí ZADEJ HODNOTU NAPĚTÍ V = zde zadáváme hodnotu při které dojde k ukončení vybíjení připojené baterie.Program ukončíme stiskem klávesy mezerník po jejímž stisknutí program ukončí měření vypne RE1 smaže obrazovku a ukončí se.Program VYBIJENI.EXE si sám vytvoří v adresáři kde se nachází soubor s názvem NAMĚŘENO.TXT do tohoto souboru je při spuštění vybíjení zapsáno na jakém rozsahu se vybíjí 0 – 5 V , 0 – 50V , datum vybíjení, začátek vybíjení a po skončení vybíjení i konec vybíjení.program vybijeni.exe mezi zápisy do souboru neustále kontroluje napětí baterie a v případě dosažení shody se zadanou hodnotou okamžitě ukončí vybíjení vypne relé RE1 smaže obrazovku a ukončí se.
Program DMM.EXE slouží k měření stejnosměrných napětí jak baterií tak i zdrojů ovládání je shodné jako v programu VYBIJENI.EXE pouze naměřené hodnoty nejsou ukládány do souboru.
Seznam součástek :
Rezistory R1…M2 , R2,R3…10K , R4…27K , R5…3K , R6…10K
Trimry : TP1…50K , TP2…10K , víceotáčkové ,
KONDENZÁTORY : C1,C2 , KERAMIKA 100NF ,
POLOVODIČE :
Diody : D1 ,D2…ZENERKY NAPĚTÍ 4V7 , D3…..1N4007 ,
Tranzistory : T1….BC639 ,
Integrované obvody :
IO1…..7805 , IO2….TLC549 + patice k IO
Relé napětí cívky 5VDC / 1.2A -2* spínací kontakt
Zdířky : červená …..1 , modrá….1 ,
Přepínač.PŘ.1 - 1KS - 2 páry přepínacích kontaktů


Diody D1 – D4 1N4007 C2,C3 elektrolytický kondenzátor…..470uF/16V



Pohled na hotový modul zátěže (vnitřek a zapojení)

Zakrytý modul zátěže s objímkou pro žárovku

Připojený modul zátěže ke zkušebnímu zdroji
Připojení modulu k DMM měření na zkušebním zdroji při zátěži

Propojený modul převodníku k PC společně s modulem zátěže

Modul pro připojení k PC pohled na vypínač a přepínač rozsahů
Bližší informace :