ČASOMÍRA
Z POČÍTAČE PC,
OVLÁDÁNÍ ČASOMÍRY (STOPEK).
Vágner Vlastimil
Zapojení vzniklo na přání kamaráda pro využití starého počítače PC nebo notebooku který takto najde ještě uplatnění pro měření časů při trénincích nebo závodech dvojic(hasiči a podobně),současně při použití stopek (z prodávané stavebnice jejichž popis byl uveřejněn v PE 08/2006) umožňuje jejich ovládání.Využitím PC vznikne možnost měření a ukládání časů při trénincích nebo závodech pro pozdější vyhodnocení,uvedené zapojení nemůže a ani si neklade za cíl konkurovat profesionálním zapojením má hlavně sloužit pro vlastní inspiraci.Přípravek se připojuje na sériový port počítače PC,ti kdož programují si určitě napíší vlastní program přímo pod Windows.
Celkový popis
přípravku a ovládacího programu
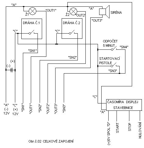
Pro jednoduchost zapojení jsem zvolil použití relátek bez použití složité elektroniky,přípravek může být používán buď samostatně pouze s počítačem PC v tomto případě je čas přípravy a vlastní čas závodu zobrazován pouze na monitoru počítače,nebo může ovládat i časomíru z již zmiňované stavebnice kde se zobrazuje čas na displeji.Napájení přípravku je stabilizovaným napětím 12V DC,počítač,snímače i signalizační zařízení na cílových zařízeních drah,časomíra(stopky) jsou s přípravkem propojeny kabelem.Přípravek snímá vstupy ze dvou drah,startovací pistole a v tomto případě též z praporku startéra který ovládá stiskem mikrospínač umístěný v rukojeti praporku při odpočtu přípravy (družstva,dvojice závodníků),tento vstup je připojen paralelně ke vstupu startovací pistole.Snímače na uvedených vstupech ovládají cívky relátek které spínají kontakty a tyto pak ovládají napětím 4.7V DC vstupy počítače PC : vstup CTS snímá dráhu č.1,vstup DSR snímá dráhu č.2,vstup DCD snímá startovací pistoli a odpočítávání.Jeden pár spínacích kontaktů relátek pouze na vstupech od snímačů drah jsou zapojený jako přídržné z důvodu že signál od těchto snímačů musí trvat určitou dobu 20mS aby bylo zabráněno klamnému sepnutí a tím vyhodnocení závodníka na dráze hlavně při závodech družstev hasičů na používané terče.Pro resetování těchto relátek na vstupech je přípravek vybaven resetovacím tlačítkem ovládaným obsluhou PC která po ukončení závodu dvojice stiskem tohoto tlačítka přeruší napájení do uvedených cívek relátek na vstupech.Výstupy z počítače PC ovládají pomocí tranzistorů opět cívky relátek které kontakty ovládají rozsvěcování signálních žárovek na cílových zařízeních drah a zvukovou signalizaci, výstup DTR ovládá světelnou signalizaci pro dráhu č.1,výstup TXD ovládá světelnou signalizaci pro dráhu č.2, výstup RTS ovládá zvukovou signalizaci ukončení závodu dvojice na drahách č.1 a č.2.Tyto signalizační prvky jsou napájený napětím 12V DC,uvedené výstupy PC současně ovládají vstupy časomíry(stopek).Na přípravku jsou umístěny i signalizační led diody pro sepnutý výstup dráhy č.1,č.2 a zvukového výstupu.Použitá časomíra může být ponechána se stávajícím displejem dodávaným ve stavebnici nebo je možné si vyrobit velký displej z led diod přední díl je kryt z čirého plexiskla krytého světle tmavou fólií pro automobily.
Programové ovládání přípravku program po spuštění čeká na zadání jména družstva (závodníků) po zadání testuje vstupy a pokud je některý vstup AKTIVNÍ zobrazí tuto informaci na monitoru PC a dokud není závada odstraněna neumožní start a nespustí stopky,pokud je vše v pořádku zobrazí se na monitoru připraven na odečet tento je programově nastaven na pět minut.Nyní máme možnost stisknout vstup kde je připojena startovací pistole nebo využít druhou možnost stisknout mikrospínač na startovacím praporku.Po prvním stisknutí se vynuluje časomíra(stopky) a po druhém stisknutí se již spustí odečet a současně čas na časomíře.Pokud je vyčerpán odpočet pěti minut program toto ohlásí zvukově na monitoru zobrazí odečet ukončen v limitu pěti minut a dále nové družstvo stiskni ENTER zároveň k družstvu které nesplnilo přípravu v limitu zapíše do souboru DISKVALIFIKACE a jsou resetovány stopky. Pokud je během přípravy družstvo diskvalifikováno rozhodčím stiskne obsluha počítače klávesu ENTER do souboru je k tomuto družstvu opět zapsáno DISKVALIFIKACE opět jsou resetovány stopky a vše se opakuje od zadání jména nového družstva toto je také zapsáno do souboru.Po ukončení přípravy družstva před limitem pěti minut stiskne obsluha počítače na pokyn startéra klávesu ESC,je resetována časomíra na monitoru se zobrazí čekám na start.Nyní program čeká na stisknutí mikrospínače ve startovací pistoli,po výstřelu je spuštěna časomíra pokud je start anulován druhým výstřelem zobrazí se na monitoru START ANULOVÁN to samé se zapíše i do souboru,je resetována časomíra a na monitoru se zobrazí znovu ČEKÁM NA NOVÝ VÝSTŘEL programově je tato smyčka ANULOVÁNÍ automaticky ignorována po pěti vteřinách.V případě správného startu je spuštěna časomíra na monitoru je zobrazeno start a závod kde se zobrazuje čas,pokud nyní v kterékoliv dráze dojde k sepnutí snímače dojde k zobrazení na monitoru se jménem dráhy a času to samé se zapíše i do souboru a výstup pro tuto dráhu sepne signalizaci pro tuto dráhu.Pokud dojde i v další dráze k sepnutí snímače zobrazí se na monitoru výsledný čas dvojice to samé se zapíše do souboru,výstup pro tuto dráhu sepne signalizační zařízení stopne časomíru a na deset vteřin sepne zvukovou signalizaci Po této době se na monitoru zobrazí STISKNI KLÁVESU MEZERNÍK tuto klávesu stiskneme dvakrát po sobě,po jejím stisknutí se vrací program na začátek tj. do volby <T>EST ,<S>TART, <ESC> KONEC.Pokud je během závodu dvojice diskvalifikována rozhodčím stiskne obsluha počítače klávesu ENTER po jejím stisknutí se resetuje časomíra do souboru a na monitoru je zapsáno DISKVALIFIKACE pokračuj stiskem klávesy MEZERNÍK program se také vrací na začátek kde máme možnost volby jak je napsáno výše.Po volbě <T>EST jsou programově spínány ,vypínány výstupy pro dráhy č.1 a č.2,zvuková signalizace je proveden test časomíry a po tomto testu program čeká na stisk klávesy MEZERNÍK po jejím stisku se dostaneme opět do menu.
Popis přípravku
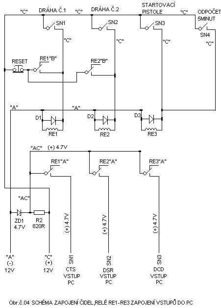
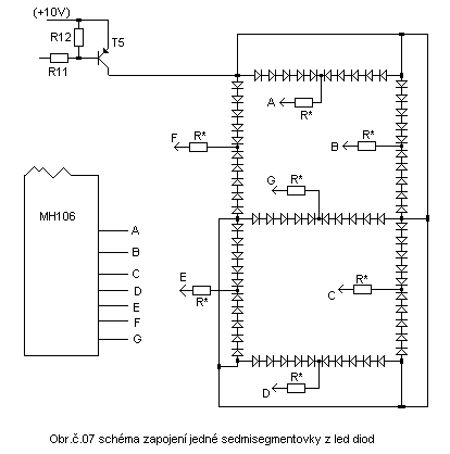
Schéma zapojení přípravku je na obrázcích č.1 až č.6,na vstupy od snímačů a výstupy z PC je použito relátek jejichž cívky jsou na napětí 12V DC a na napětí 5V DC k napájení může být použito autobaterií nebo stejnosměrného zdroje který je schopen dodat při napětí 12V proud 2A,napětí z použitého zdroje je stabilizováno na hodnotu 12V DC stabilizátorem IO1tento zdroj napájí i časomíru(digitální stopky).Časomíra v tomto případě má jako zobrazovací jednotku vyrobený displej z led diod o výšce číslic 20cm napájení displeje je ze stabilizátoru IO2 7810 který stabilizuje napájecí napětí displeje na 10V,jeden segment má celkem deset led diod,schéma zapojení jednoho segmentu ze sedmisegmentové zobrazovací jednotky je na obrázku č.6.Na obrázku č.7 je celkové zapojení jedné sedmisegmentovky hodnotu rezistoru označeného R* volíme dle proudu použitých led diod v jednom segmentu a výstupním proudem použitého IO MH106 ovládajícího původní displej v časomíře,hodnotu uvedeného rezistoru počítáme z napětí 12V.Desetinné tečky a čárka oddělující minuty a vteřiny,vteřiny a setiny vteřiny jsou z led diod zapojených v sérii a napájených napětím 12V přes rezistor omezující proudový odběr dle použitých led.Snímací vstupy z dráhy č.1 a č.2,startovací pistole a snímače odpočtu času označené jako SN1,SN2,SN3 jsou připojeny na cívky relátek RE1,RE2 a RE3,tyto relátka již spínacími kontakty RE1“A“,RE2“A“ a RE3“A“ spínají kladné napětí (+ 4.7V DC) z napěťového děliče ZD1 a R2 na vstupy počítače PC CTS,DSR a DCD.Druhý pár spínacích kontaktů RE1“B“ a RE2“B“ je přes nulovací tlačítko připojeno na kladné napětí (+12V DC) a na cívky relátek RE1 a RE2 tyto spínací kontakty tvoří přidrž uvedených relátek po aktivaci snímačů označených SN1 a SN2.Výstupy počítače PC : DTR,TXD a RTS ovládají báze tranzistorů T1 až T3 tyto tranzistory spínají záporné napětí (-) na cívky relátek RE5,RE6,RE7 které spínacími kontakty RE5“A“,RE6“A“,RE7“A“ ovládají rozsvěcení signalizačních žárovek a sirény,kontakty RE5“B“,RE6“B“,RE7“B“ ovládají časomíru start,stop,nulování.Z časomíry je vyvedeno napětí +5V DC na středový vývod relé RE6“B“ a RE8“A“ dále se napětí pak programově přivádí na cívku relé RE8 a na vstupy časomíry : start,stop,nulování.
Použitý počítač PC
Počítač může být použit jakýkoliv nemusí mít ani HDD nutný je pouze sériový port v tomto případě stačí pokud má floppy mechaniku a v BIOS se nastaví bootování z této mechaniky.V tom případě se na disketu s programy nahraje i systém a je možno nastavit automatické spuštění programu na závod.Není pak potřeba zadávat název programu pouze se po jeho spuštění zadá číslo sériového portu s připojeným přípravkem.
Popis programu
Program je uložen v adresáři ČASOMÍRA je naprogramován v Turbo Pascalu má název závod.exe po spuštění zvolíme sériový port kde je připojen přípravek ten volíme stiskem klávesy 1 až 4 stiskem klávesy 1 volíme port com1 atd.Po volbě portu máme opět možnost zvolit test ten volím stiskem klávesy „T“ test ukončíme stiskem klávesy mezerník po proběhnutí testu program nás sám vyzve ke stisknutí klávesy mezerník,vlastní měření závodu provedeme stiskem klávesy „S“start po jejím stisknutí již program čeká na zadání jména družstva TYTO JMÉNA ZADÁVÁME BEZ ČÁREK A HÁČKŮ,testuje vstupy a nuluje časomíru tak jak je uvedeno v popisu výše (funkce přípravku) program se může ukončit během závodu stiskem klávesy mezerník.Při spuštění závodu klávesou „S“ program automaticky sám vytvoří soubor s názvem naměřeno tento soubor se dá zobrazit jak v manažéru Norton Salamandr,Volkov a dále upravovat ve Wordu nebo Exelu.Po každém novém startu je do tohoto souboru vždy připisována další dvojice a to vždy na konec souboru současně je zde ukládáno i anulování startů a diskvalifikace družstva.
Spuštění programů
pod OS DOS
Programy
se spouštějí přímo z příkazové řádky v případě že je spuštěn program
závod.exe po jeho ukončení je pouze nutné nastavit nový čas v počítači.
Spuštění programů
pod OS Windows 95/98
Po restartu počítače klávesou F8 zvolíme volbu pouze DOS pak je stejné ovládání programu jak uvedeno výše.Druhá možnost je z příkazové řádky přímo z Windows.
Spuštění programů
pod OS Windows 2000/XP,NT
Zde je možné program spustit pouze z příkazové řádky uvedené OS musí být řádně nainstalovány ve 32-bitové verzi,po spuštění příkazové řádky je nutné si zvolit Anglickou klávesnici pokud nemáme na klávesnici numerickou část,nebo je zde možnost si vytvořit zástupce programu závod.exe na ploše se vytvoří zástupce MS DOS v tomto se pak nastaví parametry zobrazení celá obrazovka apod.Po ukončení se vrátí původní nastavení obrazovky Windows a čas není nutné upravovat zůstává nezměněn.
Seznam součástek přípravek :
Relé RE1,RE2,RE3,RE5,RE6,RE7 napětí cívky 12V DC , Relé RE8 napětí cívky 5V DC ,
Doba přítahu a odpadu kontaktů do 5mS MAX! vyhovuje typ : RELEM4-12H
patice pro uvedené RELÉ Diody D1 až D9 1N4007 ,
Zenerova dioda ZD….4V7 ,
tranzistory T1,T2,T3 …BC337- 40,
Led D1,D2,D3…2V/0.002A
rezistory : R2…820R , R3,R4,R5. …10K , , R6,R7,R8…6K2,
Stabilizátor : IO1…78S12
Kondenzátory : C1,C2..keramické…..100nF ,
Konektory provedení do vlhka , Krabička vodotěsná , signalizační žárovka 12V
Signalizační siréna napájení 12V DC
Rozpínací tlačítko na panel
Seznam součástek displej z led diod : (jedna sedmisegmentovka)
rezistory : R9,R11….4K2 , R10,R12….10K , R*…..R dle „I“ led diod ,…..7Ks
tranzistory T4….BC337-40 , T5….BC327-40 ,
stabilizátor IO2…..7810 ,
Kondenzátory : C3,C4..keramické…..100nF
led diody průměr 5mm barva dle vlastního uvážení počet ….70Ks
Schémata zapojení








Konec závodu programem nabídnutá volba
(příkazová řádka MS DOS (závod) Windows 2000/XP)

Hotová stavebnice stopek

pohled na displej hotové stavebnice
ÚPRAVA ČASOMÍRY ROK 2011
Vágner Vlastimil
Úprava zapojení některých vyrobených časomír byla potřeba po delším používání s použitými relátky uvedenými v návodu kdy se nám nechtělo stále kupovat nová relátka..Důvodem úpravy jsou podle našeho názoru mechanické problémy relátek (po vyjmutí relé a měření na stole v ustálené poloze byl vždy jiný proudový odběr odpor cívky byl u měřeného relé 167R napájecí napětí stabilní 5V při třech sepnutích relé mělo proudový odběr do 0.03A a při dalších sepnutích až dvojnásobný odběr po poklepu na relé opět do 0.03A) co jsou uvedeny v seznamu.Dále byl nepatrně upraven program pro časomíru dle přání SDH kde jsou tyto časomíry používány pro tréninkové závody,úprava programu je zde také popsána.Zapojení úpravy elektroniky je na obrázku výstupy relátek nespínají přímo napětí (+5V) na vstupy časomíry ale spínají tranzistory a tyto potom ovládají vstupy stopek,napětí +5V se odebírá ze stabilizátoru co je použit ve stavebnici tak že při delším kabelu mezi řídící stanicí a displejem kde je i elektronika k displeji například 10m jde o celkovou délku ovládajícího vodiče 20m a při problému relátka co píši výše to způsobovalo občas že časomíra nestopla a podobně.Po této úpravě kdy kontakty relátek spínají báze tranzistorů které jsou přímo u elektroniky stopek a ovládají vstupy stopek po dlouhodobém provozu tyto problémy zanikli,další úprava je podle schématu k časomíře v doplnění elektrolytického kondenzátoru 1000uF/35V paralelně k cívce relé RE8.

Schéma úpravy zapojení časomíry
Popis k upravenému programu
Program má stejný název závod.exe je uložen v adresáři ÚPRAVA.V programu jsou upraveny čekací smyčky, Dále se program ovládá stejně jako původní program to znamená že po volbě ZÁVOD program testuje vstupy pokud jsou oba nebo některý vstup aktivní program toto vypíše na obrazovku „AKTIVNÍ VSTUPY“ a čeká na odstranění závady NEPUSTÍ PROGRAM DÁLE NEUMOŽNÍ NIC ZADAT.Při spuštění programu a zadání jména družstva se zobrazí upravený nápis PŘIPRAVEN NA ODEČET DVAKRÁT STISKNI TLAČÍTKO – VYSTŘEL.Z důvodu že některé časomíry mají na vstupu startovací pistole zapojeno i tlačítko pro odpočet pěti minut (PŘÍPRAVA DVOJICE) tak bylo toto doplněno.Dále bylo doplněno po dokončení závodu a vypnutí zvukového doprovodu k nápisu stiskni dvakrát klávesu mezerník.Pokud je při spuštění odpočtu pěti minut toto splněno tedy že dvojice v limitu nesplní přípravu napsáno do souboru DISKVALIFIKACE to samé se zobrazí i na monitoru.Pokud dvojice před vypršením limitu pěti minut ukončí přípravu obsluha stanice (počítače ) na pokyn rozhodčího stiskne klávesu ESC tím se ukončí odpočet pěti minut.V případě že je dvojice během přípravy diskvalifikována a toto rozhodčí signalizuje tak obsluha stanice (počítače stiskne klávesu ENTER) a program automaticky k této dvojici napíše diskvalifikace a nabídne obsluze zadání další dvojice.Po ukončení přípravy pěti minut se na monitoru zobrazí PŘIPRAVEN NA START nyní po (výstřelu nebo stisknutí tlačítka) program spustí odpočet,v případě že rozhodčí do pěti vteřin opět (stiskne tlačítko nebo vystřelí ze startovací pistole) program ukončí závod na monitoru a i do souboru napíše START ANULOVÁN a současně zobrazí ČEKÁM NA NOVÝ VÝSTŘEL po novém (výstřelu,stisku tlačítka) a pokud není znovu anulován (výstřelem,stiskem tlačítka) program tam kde dojde k prvnímu zásahu terče zobrazí na monitoru V DRÁZE Č.x a zobrazí čas to samé zapíše i do souboru a na terči se současně rozsvítí signalizace zásahu terče.Pokud i v další dráze dojde k zásahu zobrazí se na monitoru CELKOVÝ ČAS obou soutěžících to samé se zapíše i do souboru dále program rozsvítí i zde signalizaci zásahu terče a zároveň spustí i zvukovou signalizaci,tuto po deseti vteřinách automaticky vypne a čeká na stisk klávesy mezerník dvakrát po sobě.V případě že rozhodčí během závodu dá signalizaci že je dvojice DISKVALIFIKOVÁNA stiskne obsluha stanice(počítače) klávesu ENTER a program zobrazí na monitoru a do souboru zapíše k této dvojici DISKVALIFIKACE.Tím se dostaneme opět do menu kde můžeme zvolit buď test nebo znovu start další dvojice nesmíme opomenout po dokončení závodu provést RESET tlačítkem aby došlo k vypnutí relátek.Soubor do kterého program zapisuje si sám vytvoří a má název NEMĚŘENO.TXT další dvojice je vždy připsána pod již dvojici co soutěžila,soubor se dá otevřít v programech například EXEL a podobně kde je možný tisk výsledků.
Použité materiály :
Martin Kvoch Programování v Turbo Pascalu V 7.0
Katalog součástek EZK
Datasheet k integrovanému obvodu MH 106
Bližší informace : vagnervlastimil@seznam.cz